2026年2月,褐藻寡糖正式获批为新食品原料,成为海洋功能食品中备受关注的新兴原料。作为一种来源于褐藻的天然低聚糖,它具有调节肠道菌群、增强免疫力和抗氧化等多重功效,近年来在科研和市场上均受到广泛关注。
据QYResearch最新行业数据,2025年全球海藻寡糖市场销售额约8.57亿美元,预计到2032年将增至16.27亿美元,年复合增长率约9.6%,其中中国市场增速高于全球平均水平。这表明褐藻寡糖不仅具科研价值,也拥有显著的商业潜力。

图1 关于栀子油等22种“三新食品”的公告
褐藻寡糖的来源与特性
✦ 从海带到低聚糖
褐藻寡糖主要来源于褐藻类植物,如海带、马尾藻、巨藻和泡叶藻。生产原料是海藻酸钠,经过盐酸水解、高温降解、碱中和、脱色、纯化、浓缩和干燥等工艺制成。最终产物是聚合度2-10的短链多糖,易溶于水,口感温和,方便直接添加到饮料、酸奶或功能零食中。


图2 褐藻寡糖的制备工艺流程
✦ 小分子,大功能
褐藻寡糖由甘露糖醛酸(M)和葡萄糖醛酸(G)交替排列形成短链多糖,具有多羟基和羧基结构。这种结构不仅让它溶解性好、稳定性高,还赋予其生物活性,为肠道菌群利用和健康效应提供基础。
相比海藻多糖、海洋胶原蛋白或海参多糖,褐藻寡糖具有分子量小、易被肠道吸收或发酵的特点,更适合作为肠道健康调节剂。此外,它的水溶性和稳定性更好,可直接加入多种食品中,适合企业创新和产品开发。
褐藻寡糖的法规现状与应用指南
✦ 国内外法规现状
2026年2月5日,国家卫生健康委员会正式批准褐藻寡糖为新食品原料,并明确每日摄入量不超过4克,同时规定婴幼儿、孕妇及哺乳期妇女不宜食用。这一里程碑式的批准,解决了长期困扰企业的“有原料、难应用”合规痛点,为海藻低聚糖类原料的商业化开发铺平了道路。
在国际市场上,褐藻寡糖及相关海藻寡糖的应用和监管体系也逐步完善。例如,日本将其用于特定保健用食品(FOSHU),主要用于肠道健康和免疫增强类产品;我国台湾地区已将其纳入食品原料目录,可广泛应用于功能饮品和膳食补充剂;欧美国家虽然尚未建立统一标准,但已有多项安全性评价和功能研究,企业可参考其配方设计和使用剂量,为跨境产品开发提供参考依据。
✦ 企业合规开发指南
企业在开发褐藻寡糖产品时,应重点关注:①严格遵守≤4克/天的推荐用量;②使用“有助于维持肠道菌群平衡”等合规宣称,避免疾病治疗用语;③根据目标功能选择不同M/G组成的原料(如抗炎选MAOS,免疫增强选GAOS);④评估与益生菌、维生素等的复配效果。
褐藻寡糖的功效


图3 褐藻寡糖的相关的功能与作用 来源:《World Journal of Microbiology and Biotechnology》, 2023
✦ 调节肠道菌群
作为非消化性低聚糖,褐藻寡糖(AOS)能到达结肠,被乳杆菌、双歧杆菌等有益菌选择性发酵利用,促进益生菌增殖、抑制病原菌生长、平衡菌群组成以及增加短链脂肪酸(SCFAs)的产生。这一特性为肠道健康饮品、益生元零食和膳食补充剂提供了科学依据。


图4 人体肠道微生物群对藻酸盐和AOS的发酵 来源:《Nutrients》,2025
✦ 免疫调节活性
褐藻寡糖能够抑制炎症因子(如 IL-1β、IL-6)的释放,通过调节 TLR4/NF-κB 等信号通路影响炎症反应和免疫应答,从而在维持机体免疫平衡方面发挥作用。因此,褐藻寡糖在功能饮品和特医食品中的应用潜力突出。

图5 AOS对NCM460细胞IL-6、TNF-α分泌的影响。来源:《Phytomedicine》,2023
✦ 抗氧化活性
褐藻寡糖能够降低细胞内活性氧(ROS)水平,并通过激活 Nrf2 信号通路上调 HO-1、NQO1 等抗氧化相关基因的表达,从而减轻氧化应激损伤。

图6 AOS对暴露于H的GES-1细胞的保护作用 来源:《Antioxidants》,2024
✦ 潜在神经保护与抗菌作用
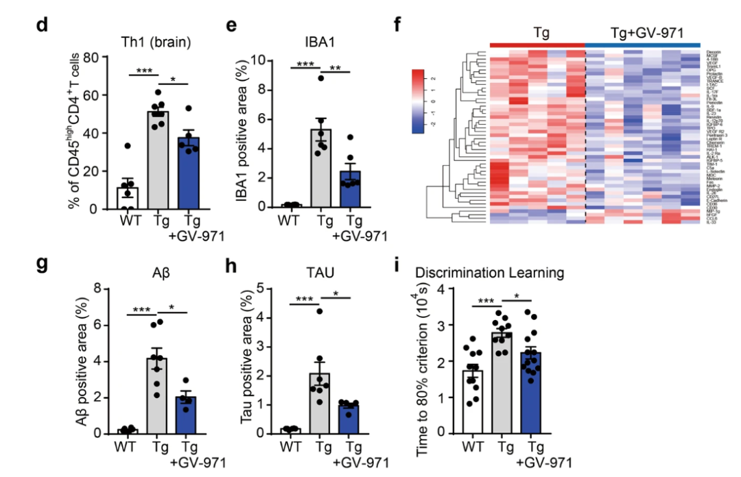
褐藻寡糖在神经保护和慢性感染中的应用潜力也在研究中。例如,GV-971(sodium oligomannate)通过调节肠道菌群和抑制外周炎症改善阿尔茨海默病模型。这些研究为特医食品和功能饮品提供前沿研发方向。


图7 GV-971通过调节肠道微生物群来缓解神经炎症。来源:《Cell Research》,2019
褐藻寡糖在食品领域的应用前景
✦ 食品开发应用方向
① 肠道健康饮品:开发益生元饮料、发酵植物基饮品。② 发酵乳制品:作为酸奶、乳酸菌饮料的功能强化剂。③ 膳食补充剂:以粉剂、片剂或滴剂形式补充膳食纤维。④ 特医食品:为术后恢复、消化功能受损人群提供支持。⑤ 食品保鲜:利用其成膜性和抗菌性开发天然可食用涂层。


图8 海藻酸盐的结构及褐藻寡糖的潜在应用 来源:《Marine Drugs》,2021
✦ 国际产品案例
褐藻寡糖在功能饮品、肠道调节食品及特定医学用途配方食品中展现出广阔的应用潜力。在国际市场上,褐藻寡糖作为一种功能性原料,已被添加到多类产品配方中,用于支持肠道菌群平衡、改善消化功能或为肠道敏感人群提供营养支持。同时,这一原料也可用于膳食补充剂和健康零食类产品,以满足消费者对日常肠道健康和整体营养支持的需求。褐藻寡糖原料的不断应用体现了其在健康食品产业中的实际价值和市场潜力。
2026年褐藻寡糖获批新食品原料,是海洋生物资源开发的重要突破。凭借小分子易吸收、多功效的优势,它为功能食品创新提供了新方向,也为企业布局肠道健康、免疫调节等赛道带来新机遇。未来,随着产业发展与科研深入,这一深海活性成分将持续释放价值,助力健康食品产业升级。
参考文献:
[1]国家卫生健康委员会. 关于栀子油等22种“三新食品”的公告(2026年第1号)[EB/OL].
[2] QYResearch. 2026-2032全球与中国海藻寡糖市场现状及未来发展趋势[R]. 北京:北京恒州博智国际信息咨询有限公司,2026.
[3] Li L, Wang H, et al. Recent advances in alginate oligosaccharides: Preparation, structures, biological activities and applications. Carbohydrate Polymers. 2025;307:120553.
[4] Li J, Lv Y, et al. Fermentation of Alginate and Its Oligosaccharides by the Human Gut Microbiota: Structure–Property Relationships and New Findings Focusing on Bacteroides xylanisolvens. Nutrients. 2025;17(9):1424.
[5] Wang Y, Ren K, et al. Alginate oligosaccharide alleviates aging-related intestinal mucosal barrier dysfunction by blocking FGF1-mediated TLR4/NF-κB p65 pathway. Phytomedicine. 2023;116:154806.
[6] Zhang Y, Wang X, et al. Alginate Oligosaccharides Protect Gastric Epithelial Cells against Oxidative Stress Damage through Induction of the Nrf2 Pathway. Antioxidants. 2024;13(4):467.
[7] Wang X, Sun G, et al. Sodium oligomannate therapeutically remodels gut microbiota and suppresses gut bacterial amino acids-shaped neuroinflammation to inhibit Alzheimer’s disease progression. Cell Research. 2019;29(10):787-803.
*本文仅代表作者本人观点,不代表本站立场,内容仅出于信息传播和交流目的;不代表我们绝对认同相关宣称,也不支持任何产品销售。
*如若本站内容侵犯了原著者的合法权益,或不愿在本站发布,请联系我们进行处理。
*本站原创内容转载无需联系,注明出处即可。
*联系我们:iNEWFOODCOM@GMAIL.COM
