2025年,我国新食品原料领域迈入“合规升级”与“创新提速”双轮驱动的新阶段。国家卫健委通过优化审评流程、强化科学依据、细化申报指引,系统性升级了新食品原料的管理体系,为创新原料的合规转化铺设了高效通路,全面激发了行业创新活力。

在此背景下,新食品原料从受理到审批的全链条运行呈现崭新格局:受理数量显著增长,审批效率持续提高,创新方向更加聚焦,共同为食品产业的高质量发展注入了强劲而清晰的动力。
2025年我国新食品原料受理情况分析
截至2025年底,卫健委共受理53例新食品原料申请,同比增加了76.7%,创下近年来新高。

所有受理的新食品原料中国内原料占主导地位(43例国内的和10例进口);从原料类型看,植物提取物(如青钱柳叶提取物、藤茶多酚)、微生物发酵产物(如威尼斯镰刀菌蛋白、玉米发酵物)以及功能成分(如麦角硫因、N-乙酰神经氨酸)是申报热点。

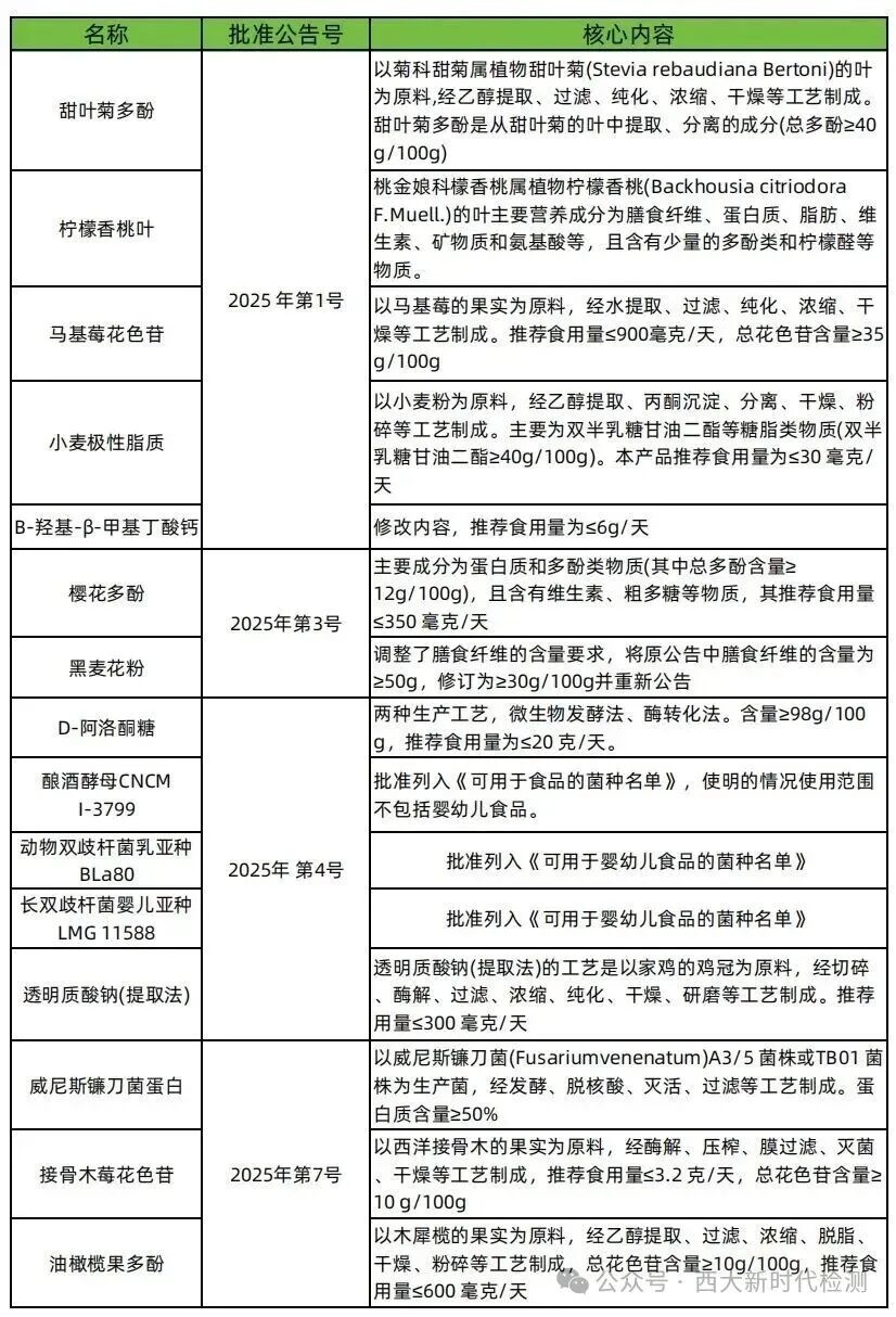
2025年我国新食品原料批准情况分析
2025年,国家卫健委先后发布4个“三新食品”公告(第1、3、4、7号),共批准15例新食品原料,与2024年获许可的12个新食品原料相比较,同比增加了25%。其中黑麦花粉修订了原2023年第3号公告(原公告相关内容作废)。值得注意的是:首个生物合成的D-阿洛酮糖成功获批,标志着合成生物学原料在法规路径上的进一步突破。

新批准原料覆盖植物提取物、微生物、活性成分等多个领域,以“天然来源为基础、精准需求为导向”,代表当前食品产业“健康化、功能化、可持续化”的发展方向,也为未来产品创新提供了明确路径,聚焦于植物提取物与新型发酵产物。

2025年我国新食品原料征求意见情况分析
2025年国家食品安全风险评估中心共发布5次新食品原料公开征求意见,涉及23种原料,是2024年的近两倍(2024年6次12种的征求意见),征求意见的数量有显著提高。截止2025年底,当年度征求意见名单中已有8个已经获批为新食品原料。

2025年我国新食品原料终止审查情况分析
2025年间共有13个产品进入终止审查名单,其中11例和已批准新食品原料实质等同,2例(梁河滇皂英和罗汉参)有相关食用历史,具体信息参考下表:

新食品原料申请资料
国产新食品原料的许可申报,需要提出申请并提交以下材料:
- 申请表;
- 新食品原料研制报告;
- 安全性评估报告;
- 生产工艺;
- 执行的相关标准(包括安全要求、质量规格、检验方法等);
- 标签及说明书;
- 国内外研究利用情况和相关安全性评估资料;
- 有助于评审的其他资料。
另附未启封的产品样品1件或者原料30克。
申请进口新食品原料的,除提交按照国产申请规定的材料外,还应当提交以下材料:
- 出口国(地区)相关部门或者机构出具的允许该产品在本国(地区)生产或者销售的证明材料;
- 生产企业所在国(地区)有关机构或者组织出具的对生产企业审查或者认证的证明材料。
愿2026年有更多的新食品原料申报和获许可,为国人的餐桌添加丰富的食材,为舌尖上的中国保驾护航!
来源:陕西省新食品原料产业协会、食规顾问、植提桥、CFDA、食为安专注食品技术、西大新时代检测等
*本文仅代表作者本人观点,不代表本站立场,内容仅出于信息传播和交流目的;不代表我们绝对认同相关宣称,也不支持任何产品销售。
*如若本站内容侵犯了原著者的合法权益,或不愿在本站发布,请联系我们进行处理。
*本站原创内容转载无需联系,注明出处即可。
*联系我们:iNEWFOODCOM@GMAIL.COM
