以下内容来自久谦中台用研和电商工具
你可能也见过这种画面:
直播间里,19.9 元一大碗“燕窝粥”被主播反复举到镜头前——“大碗、饱腹、全家都能吃”。订单暴涨,GMV 很好看。可几周后,评论区开始出现一句话,把所有努力打回原形:“像糖水。”

以上研究内容来自久谦中台电商&用研数据库
这也是我们写这份上篇的原因:燕窝并不是“卖不动”了,而是“换了一种卖法”,代价也一起换了。

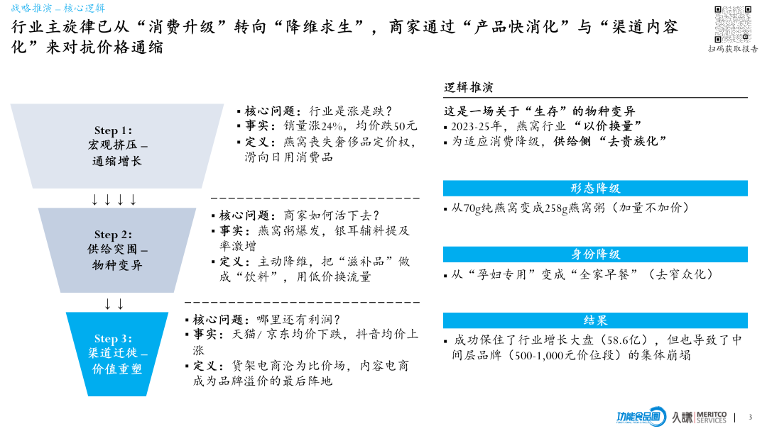
01. 先别被增长骗了:行业在“量增价跌”
从 2023 到 2025,燕窝销量增长 23.6%,但均价下降 5.6%;销售额的增速(16.7%)追不上销量增速,典型的“以价换量”。

以上研究内容来自久谦中台电商&用研数据库
更直观的是:均价两年“蒸发”了约 50 元,燕窝正在从过去更偏“轻奢礼品”的心理价位,滑向更日用的消费区间。
这类增长最怕的不是“卖不出去”,而是“卖得出去却留不住”。
02. 溢价权转移了:抖音在涨价,货架电商在比价
如果你感觉“天猫越来越像比价场”,那不是错觉。
报告里,抖音成为增速最快(60%)且唯一均价上涨(+21.4%)的平台:靠的是直播间把非标品讲清楚,重新立住“为什么贵”。

以上研究内容来自久谦中台电商&用研数据库
这意味着一件事:
你在货架端打的不是“品牌战”,更多是“价格战”;你在内容端打的才更像“价值战”。
03. 产品被“改物种”了:燕窝正在粥化、奶茶化
为了让更多人买得起、吃得下、吃得勤,供给侧做了一个很现实的选择:把滋补品做成快消品。
在用户表达里,“燕窝粥”的提及率从 8.1% → 22.7%(+14.6%),而“鲜炖”“瓶装即食”的关注反而下滑;配方上,“银耳/雪耳”提及率 +10.2%,“冰糖”提及率 -20.2%,同时“厚椰乳”等更“奶茶化”的元素占比抬升。

以上研究内容来自久谦中台电商&用研数据库
说白了,加银耳、加椰乳、做成粥,既能压成本、遮腥味,也能把门槛打到更低价位,让燕窝从“滋补仪式”变成“早餐/甜点/代餐”。
04. 最危险的反噬:用户“毕业”,不是用户“没钱”
上篇里最扎心的一个发现,不是渠道,也不是价格带,而是用户离开的原因:
42.1% 的流失来自“体验像糖水”,另有 25.4% 的人“回归干燕窝”——他们不是不买燕窝了,是不再相信你这类“即食燕窝”了。

以上研究内容来自久谦中台电商&用研数据库
更隐蔽的对手,甚至不在燕窝行业里:
有 8.2% 的用户流向“燕窝+”等跨品类早餐/代餐形态(比如燕窝麦片、冲泡银耳),因为“早上来不及炖”“当早饭吃很方便”。

以上研究内容来自久谦中台电商&用研数据库
当燕窝被降维成“早餐”,你面对的是整个早餐经济:麦片、奶茶、八宝粥都在抢同一个钱包与同一个胃口。
给品牌的三句话
- 两条产品线别混卖:低价“粥/体验装”可以做拉新,但要与利润线隔离,否则“糖水感”会把主品牌拖死。
- 在内容端把“为什么贵”讲成证据:非标品拼的不是形容词,拼的是可验证的细节(投料、纯净、工艺、售后)。
- 别只盯同行,要盯“替代品”:当用户把你当早餐,你就必须回答一个问题——凭什么选你而不是麦片?
如果你想知道:你的品牌在不同平台/价格带到底是“涨在量”还是“涨在价”、用户到底在哪一步开始说“像糖水”,我们可以把同样的交易数据 + 评论文本方法迁移到你的品类上,给出可直接落SKU与渠道动作的诊断。
(转载/引用请注明:久谦中台《2026年燕窝行业白皮书(上)》)
本文不构成任何投资建议,市场有风险,决策需谨慎
*本文仅代表作者本人观点,不代表本站立场,内容仅出于信息传播和交流目的;不代表我们绝对认同相关宣称,也不支持任何产品销售。
*如若本站内容侵犯了原著者的合法权益,或不愿在本站发布,请联系我们进行处理。
*本站原创内容转载无需联系,注明出处即可。
*联系我们:iNEWFOODCOM@GMAIL.COM
