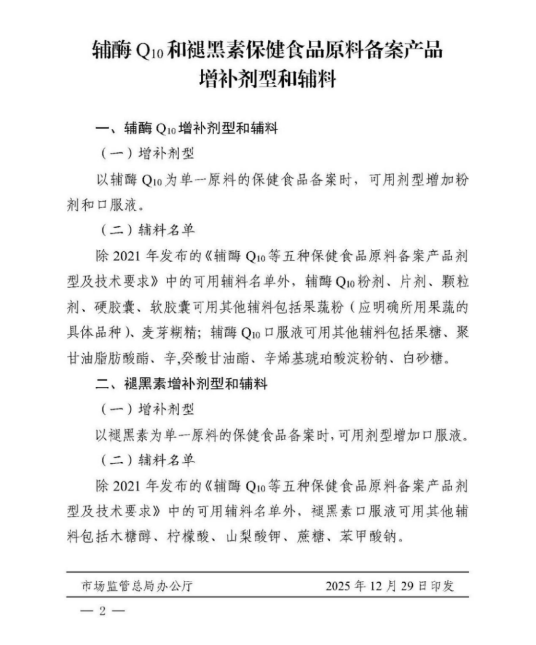
市监局 2025 年第 58 号公告,根据《中华人民共和国食品安全法》及 2021 年发布的《辅酶Q10等五种保健食品原料备案产品剂型及技术要求》,市场监管总局制定了《辅酶Q10和褪黑素保健食品原料备案产品增补剂型和辅料》。
01 法规进展
自 2026年3月1日起实施,为相关保健食品的研发、生产与备案提供了明确的最新依据。
辅酶Q10和褪黑素备案产品可用剂型

图源:市场监督管理总局
辅酶Q10 :新增粉剂、口服液剂型,5类产品(粉剂、片剂等)新增2类辅料,口服液新增5类辅料;扩展了符合老年人群需求的产品形态,液体形态食用方便、好吸收。
褪黑素:新增口服液剂型,口服液新增5类辅料,可单独备案,也可与维生素B6配伍备案。
02 市场现状
辅酶Q10
近年来伴随着消费市场对于辅酶Q10的认知破圈与旺盛的消费需求,在法规政策端辅酶Q10的进展也正在加快,在市场端,辅酶Q10仍是不容小觑的存在。根据EarlyDataDSA检测数据,2025年辅酶Q10市场规模同比激增23.3%。可见其增速之快。
整体来看,无论是在保健食品领域还是跨境电商领域,目前辅酶Q10的主流剂型为胶囊。这得益于胶囊剂型的工艺成熟、成本可控的突出优势,胶囊也是辅酶Q10医药与保健渠道的核心剂型;另外片剂也是具有代表性的剂型之一,其特点在于高性价比,能够满足大众基础营养补充之需。其中对于科技的应用也正在成为辅酶Q10提升产品竞争力的一大关键,如自微乳纳米技术等,主打水乳双溶。
值得一提的是,在主流的胶囊与片剂之外,新剂型,如口服液、软糖等也越来越受到消费者的青睐,通过跨境电商渠道进入国内市场。其中口服液剂型主打易吸收、高浓度、“便捷性”,能够满足吞咽困难人群以及追求方便好用的年轻消费群体,如Liquid推出的辅酶Q10口服液。
软糖剂型以方便、日常,场景化的特性,受到消费者的青睐,比如针对熬夜场景、应酬喝酒等。以OLLY品牌为例,其添加辅酶Q10的软糖产品仅在淘宝官方旗舰店销售量超过了6000单。伴随着法规进展加速,软糖或许将成为下一个辅酶Q10保健食品增补的可用新剂型。
产品案例:辅酶Q10软糖

图源:市场监督管理总局
褪黑素
睡眠健康问题非常棘手,推动了褪黑素的市场发展。2025年3月,中国睡眠研究会发布的《2025年中国睡眠健康调查报告》显示,48.5%的中国成年人(18岁及以上)正饱受睡眠困扰。睡眠问题之严重,可见一斑。
2025年3月,唯品会数据显示1-3月份,该平台褪黑素销量同比上涨30%;美团买药2024年底数据显示,年底褪黑素片销量增长明显,其中购买主力90后、00后,占比超70%。中研普华产业研究院《2025-2030年中国功能性食品行业全景调研与战略前瞻分析报告》指出,2025-2030年,褪黑素市场规模将从15.4亿元增至超50亿元。
从消费市场来看,片剂是褪黑素市场的主要剂型,从配方来看,往往与维生素B6复配,高含量、快吸收是卖点之一。此外,软糖剂型也是褪黑素产品中一大主流剂型,往往通过跨境渠道进入国内市场,由于其便捷性、轻松属性,在市场中表现不俗,如NaturesKey推出的褪黑素软糖产品,淘宝官方旗舰店销量超4万。配方来看,往往与维生素B6或者其他天然草本睡眠原料复配。
整体来看,褪黑素口服液还属于小众剂型,推出的品牌和产品相对较少。由于其轻便、口味优势,儿童、年轻群体成为该类剂型的目标用户。如Vimergy就分别推出了胶囊和液体剂型的褪黑素产品,主打舒压、睡眠健康。这一新颖剂型,如今法规允许之后,有望占据更大的市场份额。
产品案例:褪黑素口服液

03 小结:
新规引导企业聚焦剂型创新与配方优化,推动辅酶Q10、褪黑素相关产品向更贴合消费者需求的方向升级;产品形态更丰富、消费者选择更多,而且明确备案标准,指导企业规范生产,筑牢食品安全防线。
*本文仅代表作者本人观点,不代表本站立场,内容仅出于信息传播和交流目的;不代表我们绝对认同相关宣称,也不支持任何产品销售。
*如若本站内容侵犯了原著者的合法权益,或不愿在本站发布,请联系我们进行处理。
*本站原创内容转载无需联系,注明出处即可。
*联系我们:iNEWFOODCOM@GMAIL.COM
