
01 新规出台:直播食品监管专项文件落地
2026年1月16日,国家市场监督管理总局正式公布《直播电商经营者落实食品安全主体责任监督管理规定》(以下简称《规定》),该条例将于2026年3月20日起正式施行。作为针对直播电商食品领域的专项监管文件,《规定》精准聚焦行业乱象,明确划定了13类禁止直播销售的食品类别,其中多项条款直接涉及保健品、营养品相关领域。
消息一出,不少行业从业者引发关注,但这并非意味着“直播卖保健品要凉了”。对于持有合法资质、产品质量达标、经营行为规范的保健品和营养品企业而言,新规的落地绝非行业寒冬,而是淘汰乱象、规范市场的重要契机,行业即将迈入“良币驱逐劣币”的健康发展新阶段,无需过度担忧和焦虑。
02 禁售红线:13类食品明确禁止直播间经营
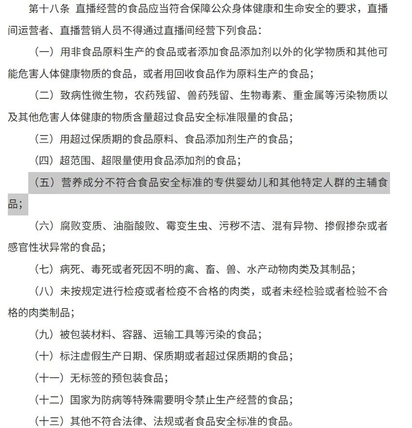
《规定》第十八条明确列出了13类禁止通过直播间经营的食品,为直播电商食品销售划定了不可触碰的“高压线”,所有从业者需逐条对照自查,严格遵守:

在13类禁售食品中,《规定》第十八条第(五)项“禁止销售营养成分不符合食品安全标准的专供婴幼儿和其他特定人群的主辅食品”与营养健康行业关联最为紧密,直击行业核心乱象,将对行业发展产生深远影响。
该条款的适用场景广泛,涵盖婴幼儿配方奶粉、辅食、特殊医学用途配方食品、老年人群专用主辅食品等多个细分品类。这类产品的消费群体具有特殊性,婴幼儿处于生长发育关键期,老年人身体机能逐渐衰退,特殊人群则面临特定健康需求,其健康状况对食品营养成分的依赖性极强,因此国家对这类产品的营养标准有着极其严格的规定。
条款的核心要求是相关产品必须符合专门的食品安全标准,蛋白质、维生素、矿物质等关键营养成分既不能低于标准要求,也不能超出安全限量范围。例如,婴幼儿配方奶粉中的蛋白质、DHA等营养成分含量若未达到国家标准,或某款针对老年人的营养品钠含量、脂肪含量超标,均属于违规范畴,禁止在直播间进行销售。
这一规定从产品本质上筑牢了安全防线,有效遏制了部分企业为降低成本、追求利润而生产营养不达标产品的乱象,同时也避免了因营养成分超标对特定人群健康造成的潜在危害,为营养健康行业的产品质量划定了底线。
03宣传规范:三大条款遏制行业违规营销行为
除了禁售清单,《规定》第十九条第(三)(四)(五)项针对直播营销行为的具体要求,也为营养健康行业的直播活动设立了明确规范,有效遏制了行业内长期存在的虚假宣传、概念混淆等违规行为。

第十九条第(三)项明确要求,直播间运营者、直播营销人员不得明示或者暗示食品具有疾病预防、治疗功能,且不得使用医疗用语。在以往的保健品直播中,部分商家为吸引消费者,常常使用“防癌抗癌”“根治高血压”“治愈糖尿病”等医疗化表述,或通过暗示产品具有疾病治疗功效误导消费者,尤其对老年消费群体造成了不良影响。新规实施后,这类行为将被严格禁止,从宣传话术上切断了虚假宣传的路径。
第(四)项规定,不得对保健食品之外的其他食品声称具有保健功能。这一要求明确划分了普通食品与保健食品的界限,避免了普通食品“蹭热度”虚假宣传的现象。此前,部分直播间将普通杂粮、养生茶等普通食品包装成“具有保健功效”的产品进行销售,误导消费者高价购买。新规实施后,只有取得“蓝帽子”保健食品认证的产品,才能在宣传中提及保健功能,普通食品不得再进行此类宣称。
第(五)项则禁止将普通食品、特殊食品、药品相互混淆。这一规定针对性解决了行业内“概念混淆”的乱象,部分商家为提升产品价值,将普通食品冒充特殊食品,甚至药品进行销售,或在宣传中模糊三者界限,让消费者难以区分。新规要求直播营销过程中必须清晰界定产品类别,明确告知消费者产品属性,从根源上保障了消费者的知情权。
这三项条款从宣传内容、功能声称、产品界定三个维度规范了营养健康行业的直播营销行为,不仅有效遏制了虚假宣传等乱象,也有助于引导行业回归产品本质,让消费者根据真实需求做出购买决策。
04 行业影响:洗牌与机遇并存,合规称为核心竞争力
《规定》的实施将对直播生态中的保健品和营养品线上商家产生全方位、深层次的影响,行业将迎来洗牌与机遇并存的变革期。
(一)违规商家加速退出
对于违规商家,新规将加速其退出市场,行业乱象得到有效治理。此前部分保健品直播商家利用信息不对称,将普通食品包装成“神药”、用无“蓝帽子”资质产品冒充保健食品,通过夸大宣传等误导消费者,扰乱市场秩序并损害行业声誉。依据《规定》第二十九条,违规经营者将被责令限期改正,拒不改正或情节严重的将面临一万元以上十万元以下罚款,直播营销人员的职务行为违规由所在单位承担行政责任,平台未履行相关义务也将受罚。监管升级让依赖“擦边球”“虚假宣传”的违规商家无利可图,要么退出市场,要么转型合规经营。
(二)合规品牌迎来发展机遇
对于持证合规品牌,新规带来发展机遇,市场份额有望提升。拥有“蓝帽子”资质、产品达标且营销规范的企业,将迎来更公平的竞争环境。随着违规竞品退出,消费者信任度提升,合规品牌更易获得平台支持与消费者青睐,形成良性循环。例如某合规企业此前受无资质竞品低价冲击,新规实施后竞品被清退,其直播销量已明显增长,还获得平台流量倾斜。
(三)行业门槛显著提高
此外,新规显著提高行业门槛,合规能力成为核心竞争力。《规定》对各方合规管理提出更高要求:平台需配备专职管理人员、建立风险管控清单并开展监测巡查;直播间运营者需公示资质、建立选品和抽检制度、核验食品合格证明;直播营销人员需接受食品安全培训。这意味着保健品直播不再是低门槛粗放行业,企业需完善合规体系、管控全流程风险才能立足。中小企业可通过加强合规建设提升竞争力,龙头企业则能借此巩固市场地位,推动行业集中度提高。
总体而言,《直播电商经营者落实食品安全主体责任监督管理规定》的实施,标志着保健品、营养品直播电商行业进入了规范化发展的新阶段。13类禁售红线的划定,不是行业的“寒冬”,而是违规乱象的“终结符”和合规企业的“春风”。
对于消费者而言,新规将有效净化市场环境,让大家在直播间购买保健品、营养品时更放心、更安心。
对于合规企业而言,新规将淘汰劣币、扶持良币,为企业创造更公平的竞争环境和更广阔的发展空间。
对于整个行业而言,新规将推动行业从粗放式增长向高质量发展转型,实现可持续发展。随着2026年3月20日施行日期的临近,直播电商经营者应主动对标新规要求,加快合规转型,在监管框架下实现健康发展。
相信在监管部门、行业企业、直播平台和消费者的共同努力下,保健品、营养品直播电商行业将迎来更加健康、规范、有序的“良币时代”。
文|牧童
*本文仅代表作者本人观点,不代表本站立场,内容仅出于信息传播和交流目的;不代表我们绝对认同相关宣称,也不支持任何产品销售。
*如若本站内容侵犯了原著者的合法权益,或不愿在本站发布,请联系我们进行处理。
*本站原创内容转载无需联系,注明出处即可。
*联系我们:iNEWFOODCOM@GMAIL.COM
